Как выйти из карьерного тупика с помощью ИИ?
Правильные вопросы и полезные инструменты, чтобы составить маршрут

Карьерный тупик не выглядит как катастрофа: ведь вас не увольняют, зарплата приходит, процессы выполняются. Но в конце каждого выходного внезапно становится грустно, и каждый раз, когда приступаете к очередной рабочей задаче, вам приходится себя уговаривать. Вообще-то сил и желания «достигать» у вас много — вот только вы не понимаете, к чему конкретно стремиться или как получить должность, которая бы вдохновляла лететь на работу. Разбираемся, как использовать искусственный интеллект, чтобы наконец сдвинуться с места.

Вдохновляйтесь вакансиями на Работе.ру, чтобы выйти из тупика быстрее
Что такое карьерный тупик?
Карьерный тупик — это состояние стагнации, которое следует отличать от выгорания. Выгорание возникает от избытка — задач, ответственности, давления; в тупик же попадают от дефицита — результатов, смысла, профессионального роста. Человек может чувствовать силы и при этом совершенно не понимать, куда их приложить. Ему кажется (чаще всего именно кажется), что он стоит на месте годами или даже деградирует как специалист.
Признаки, что вы в тупике:
- Задачи не раздражают, но и не радуют. Они для вас рутина, и вы просто их выполняете.
- Если вы слышите вопрос «Куда хотите двигаться?», испытываете неловкость — в том числе из-за того, что внятного ответа у вас нет.
- Вы больше года не обновляли резюме на сайтах для поиска работы и не понимаете, что туда писать. Или периодически обновляете, смотрите вакансии, но никогда не откликаетесь.
- Чужие карьерные новости вызывают у вас не вдохновение, а легкую зависть и усталость.
- Вы давно ничему не учились — не потому, что некогда, а потому, что не знаете зачем, чему и где.
- Вы не ходите на собеседования — не потому, что всё в работе устраивает, а потому, что не знаете, куда идти и в каком профессиональном направлении развиваться.
- Разговоры про карьеру с близкими заканчиваются ссорами или фразой от вас: «Мне надо подумать».
- На работе вас никто не замечает — ни с плохой стороны, ни с хорошей.
- Новый проект или задача вызывает не любопытство или азарт, а мысль «Ну вот опять» или вопрос «И зачем это?».
- Воскресным вечером накрывает тоска, которую сложно объяснить чем-то, кроме предстоящего понедельника.
Даже один-два признака сигнализируют о необходимости размышлений, консультации с карьерным специалистом и перемен. Если вы насчитали у себя три или более — пора действовать. Чем дольше вы в находитесь тупике, тем вероятнее, что он превратится в лабиринт, выйти из которого будет уже критически сложно.

Почему мы разучились отдыхать и как заново этому научиться?
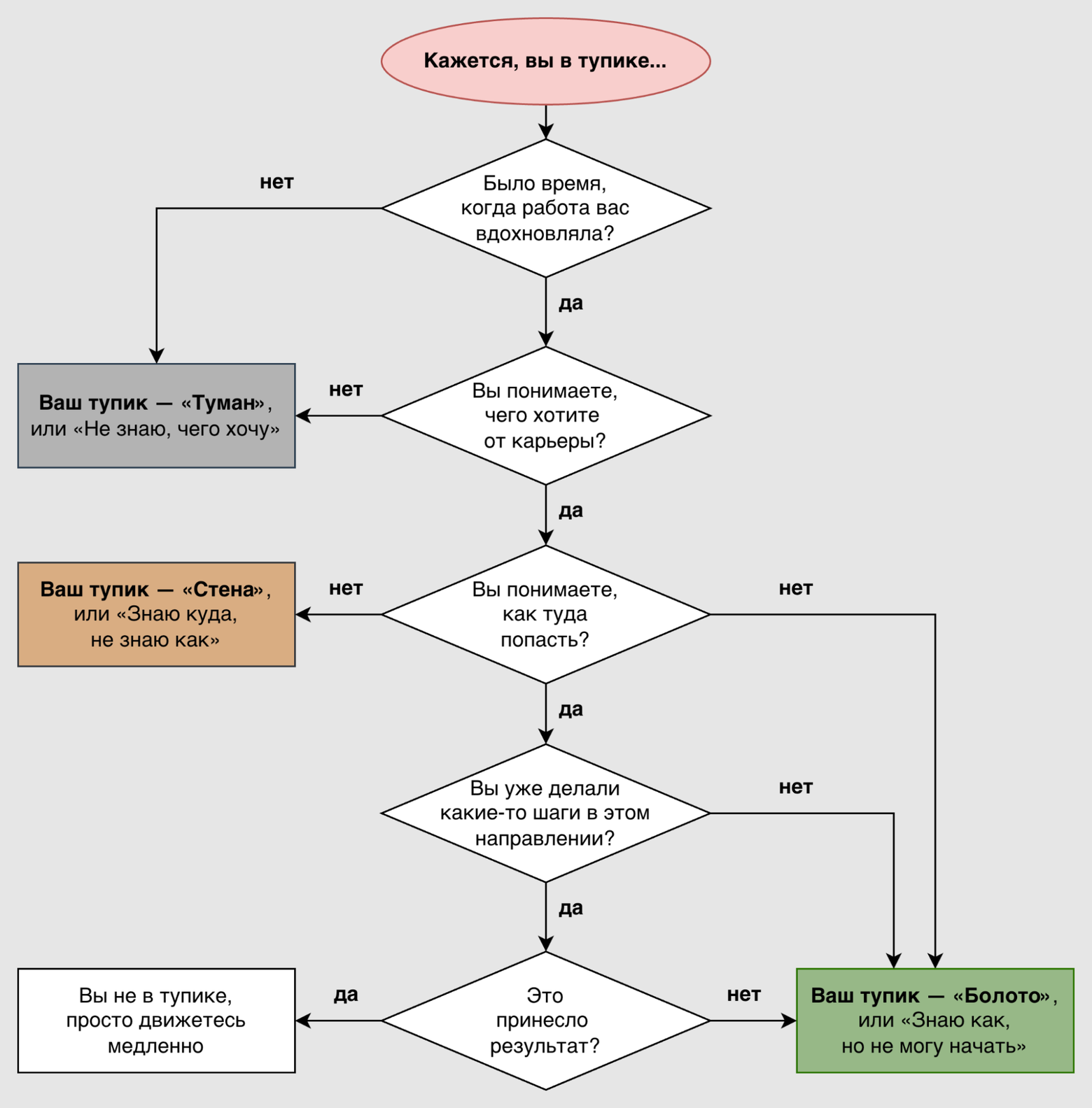
Тест: в каком именно тупике вы застряли?
«Карьерные тупики» бывают разные: зависит от того, из-за чего вы застряли. Одним не хватает ориентира, другим — маршрута, третьим — импульса для первого шага. Пройдите по схеме ниже, и узнаете, какой сценарий карьерного тупика ваш.

Как действовать в разных сценариях?
ИИ не карьерный консультант и не психолог, но он помогает думать. При этом не осуждает и не торопит, а еще способен заметить или найти в ваших ответах инсайты и значимые нюансы. Главное, обратиться к нему с правильным запросом.
Туман, или «Не знаю, чего хочу»
Этот вид тупика встречается чаще других. Проблема не в лени, безынициативности или отсутствии любопытства. В какой-то момент вы перестали слышать себя: задачи выполнялись и вычеркивались из бесконечных списков, зарплата помогала оплачивать нужды семьи. Годы шли, и вопрос «Чего я на самом деле хочу от работы?» откладывался на потом — то до отпуска, то до новогодних каникул.
В этой ситуации ИИ будет выступать не советчиком, а зеркалом. Он вернет ваши же слова в структурированном виде — и вы можете обнаружить то, что давно понимали, но по каким-то причинам не проговаривали.
Промпт-база
«Я застрял в карьере и не понимаю, чего хочу дальше. Задай мне 5 вопросов — по одному, не все сразу, — которые помогут разобраться,что мне важно в работе, от чего я устал и о чем в связи с этим стоит подумать. После каждого моего ответа задавай следующий вопрос и в конце сделай краткое резюме того, что узнал».
Промпт, чтобы копнуть глубже
«Я застрял в карьере и не понимаю, чего хочу дальше. Задай мне 5 вопросов — по одному, не все сразу, — которые помогут разобраться. Твоя задача не просто выслушать, а найти противоречия в моих ответах, повторяющиеся темы и слова, которые я использую с особой эмоцией. В конце сформулируй: что я, судя по ответам, ценю больше всего, от чего бегу и в чем, возможно, боюсь себе признаться. Начинай».
Как отвечать?
Честно и развернуто — не как «правильно», а как есть. Чем больше деталей вы дадите, тем точнее нейросеть нарисует картину. Если какой-то вопрос вызывает раздражение или на него не хочется отвечать — это важный сигнал. Стоит остановиться, сообщить о чувствах цифровому собеседнику или попросить задать уточняющие вопросы.
Чего ожидать?
После разговора у вас, скорее всего, появится несколько формулировок: про то, что ценно, что раздражает, чего не хватает. Это уже не туман, а багаж для следующего шага.
Если вы осознали, чего хотите, переходите к рекомендациям для сценария «Стена» (не понятен первый шаг) или «Болото» (страшно двигаться).

Что важно при выборе нового места работы: критерии и подсказки
Стена, или «Знаю куда, но не знаю как»
Вы понимаете, куда хотите прийти или чего достичь: новая сфера, другая должность, свой проект, — но между точками А и Б пустота. Кажется, что путь проложен только для тех, у кого есть связи, правильное образование или кто просто более удачливый.
Здесь ИИ будет выступать в роли навигатора. Он предложит варианты маршрутов — в том числе те, которые вам в голову не приходили.
Промпт-база
«Я хочу *опишите цель, например “перейти из маркетинга в продакт-менеджмент”*. Сейчас у меня *кратко расскажите о текущем опыте и навыках*. Составь реалистичный пошаговый маршрут: что мне нужно освоить, какой опыт получить, какие промежуточные шаги сделать. Учитывай, что *например, “у меня нет технического бэкграунда” / “у меня опыт работы один год” / “я живу в регионе”*».
Промпт, чтобы копнуть глубже
«Моя цель: *опишите цель*. Мой опыт: *должности, сферы работы, достижения*. Найди противоречия между тем, что я хочу, и тем, что имею. Укажи на навыки, которых мне не хватает и которые я, возможно, недооцениваю. Проанализируй и дай вывод о том, насколько моя цель соразмерна рынку труда: реалистична ли она в принципе, какой временной горизонт разумен при моих вводных. Предложи два маршрута — быстрый и основательный — и честно скажи, какие риски есть в каждом».
Как отвечать?
Чем конкретнее — и честнее — вы сформулируете цель и опишете текущую ситуацию, тем точнее будет маршрут. Расплывчатое «хочу что-то поменять» даст пустой ответ типа «всё получится». Конкретное «хочу стать руководителем отдела аналитики через два года, сейчас я старший специалист без управленческого опыта» — это уже материал для работы.
Чего ожидать?
ИИ предложит путь, который многих уже привел к желаемым результатам, — с этапами, навыками и возможными точками входа. Это не гарантия и не единственный вариант, но хорошее начало: вы перестанете смотреть на цель как на что-то далекое и туманное, настроите маршрут под себя или «примерите» разные подходы и скорости.
Если маршрут понятен, но вы не ощущаете импульса к действию, — читайте рекомендации для сценария «Болото».
Болото, или «Знаю как, но не могу начать»
Вам всё понятно: куда идти, что делать, как начать. Но проходит неделя, месяц, полгода — а воз и ныне там. Среди причин: страх ошибиться, перфекционизм («Начну, когда точно буду готов») или усталость от самой идеи что-то менять (так бывает, когда мысли «маринуются» в голове слишком долго).
В этой ситуации ИИ максимально упростит вам задачу: разложит первый шаг по полочкам, расщепит на атомы. Чтобы продолжать стагнировать стало психологически сложнее, чем действовать.
Промпт-база
«Я знаю, что хочу *опишите цель*, и примерно понимаю, что для этого нужно. Но никак не могу начать — уже *укажите срок, как долго стоите на месте*. Разбей мой первый шаг на самые маленькие действия: такие, чтобы каждое занимало не больше 15–20 минут и не требовало идеальных условий. Первое действие — прямо сейчас».
Промпт, чтобы копнуть глубже
«Я знаю, что хочу *опишите цель*, и примерно понимаю, что для этого нужно, — но я застрял на старте. Вот что я планирую сделать: *список шагов*. Задай мне несколько вопросов, чтобы понять, что именно меня останавливает: страх, перфекционизм, усталость или что-то еще. После этого предложи, как скорректировать мой план с учетом реальной причины торможения».
Как отвечать?
Парадоксально, но качество ответов здесь не так важно. Постарайтесь не попасть в новую ловушку — использовать разговор с нейросетью как еще один способ «подготовиться». Пообещайте себе: «После сессии — действие. Без отговорок и отсрочек».
Чего ожидать?
Вы получите список микрошагов и, возможно, неудобную правду о том, почему зашли в тупик. Кроме того, вы можете осознать, что названная карьерная цель на самом деле не ваша (или уже не ваша). Тогда переходите к рекомендациям для сценария «Тупик».

Что такое перфекционизм и как он вредит работе
Лайфхаки
- Возвращайтесь к одному вопросу в разные дни. Ответы могут различаться, и это само по себе информация к размышлению.
- Не читайте все три сценария в надежде «узнать себя»: это замаскированная прокрастинация.
- Поставьте таймер на 20 минут для первого разговора с нейросетью и договоритесь с собой, что после него сделаете одно конкретное действие.
- Попросите ИИ сыграть роль скептика: пусть найдет все слабые места в вашем плане или ответах. Это неприятно, но эффективнее, чем получать только поддержку.
- Если промпт не работает — переформулируйте задачу от третьего лица: «Мой знакомый застрял в карьере и...» Психологическая дистанция помогает говорить честнее.
- После ответов на вопросы попросите нейросеть составить ваше воображаемое резюме через пять лет и прислушайтесь к себе, когда будете читать. Это упражнение отлично выявляет ценности и истинные цели.
- Не ждите озарения с первого раза. Карьерный тупик формировался годами, и выход из него потребует времени.
Чем ИИ не поможет?
ИИ не способен увидеть будущее, предсказать последствия действий, дать полноценную карьерную консультацию. Однако если понимать его ограничения, этот инструмент точно будет полезен.
| ИИ поможет… | ИИ не поможет… |
| Задать вопросы, которые вы себе не задавали | Определить ваши чувства и сказать, чего вы на самом деле хотите |
| Найти противоречия в ваших ответах | Принять за вас решение |
| Разложить большую цель на этапы и шаги | Гарантировать, что маршрут идеальный или что план сработает |
| Предложить варианты маршрута | Рассказать про актуальный рынок труда лучше людей из HR-сферы |
| Выслушать без осуждения и реплик типа «О, у меня тоже так было, и я…» | Заменить общение с реальным ментором, психологом или карьерным консультантом |
| Сформулировать то, что «крутится на языке», но всё никак не сложится в мысль или идею | Сдвинуть вас с места. Это остается за вами |
